Overview
Learn how to authenticate and get our app authorized to securely access data through Auth server. Explore concepts for building and authorizing apps that call Auth Server API, and efficiently managing app access.
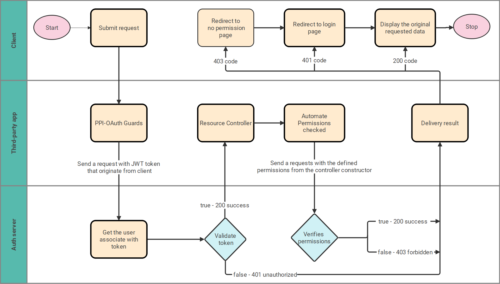
How it works
It's important to understand how the Auth Server works with our application implementation as explained in the Integrations section. To help you understand faster below is an image of how it communicates with Auth Server and how it works behind the scenes.
The below diagram does not include the authentication process, we assume that we have already authenticated/logged in.

